"To invent, you need a good imagination and a pile of junk."

- Thomas A. Edison

Personal Projects


LED Word Clock

Digital LED clock displaying time in words.

Completed Details

Sonar RGB LED Cube

4x4x4 RGB LED Cube with built in sonar sensors to allow motion controls.

Completed Details

Minimalist Arduino UNO

Barebone Arduino UNO PCB created with the ATMEGA328P-PU chip.

Completed Details

Old Wooden Bluetooth Music Player

A bluetooth music player made by using the speakers on an old wooden radio and a PAM8403 audio amplifier, both controlled through the Raspberry Pi. An additional webcam is used to filter live video to provide gesture feedback controls.

In Progress Details

SPOCK - Smart Padlock

A padlock integrated with a biometric finger scan sensor from SparkFun and small servo motor allowing users to access the lock with a simple touch of their finger.

In Progress Details

LED Word Clock

Completion time: 1 week Projects
Description

Sleek LED word clock made by driving individual LEDs using ULN2003AN drivers controlled by 74HC595N shift registers. Housed with an IKEA picture frame, the LED holder is constructed out of cardboard. The controller is an Arduino on breadboard made using the ATMEGA328P-PU chip. All circuits are hand soldered on protoboards. Push buttons and LCD mounted to the back are programmed to set the time.

Materials
  • IKEA RIBBA 9x9" Picture Frame
  • ATMEGA328P-PU Bootloaded Microcontroller
  • 98 x Diffused White LEDs + 98x500Ohm Resistors
  • 4 x ULN2003AN Drivers
  • 3 x 74HC595N Shift Registers
  • 5V Power Supply or Power Circuit
  • LCD Display
  • 2 x Push Buttons
Gallery

Sonar RGB LED Cube

Completion time: 3 week Projects
Description

4x4x4 RGB LED cube with built in sonar sensors to allow user motion control. The cube will operate in 2 modes controlled by the 3-pos toggle switch: Animation and Sonar mode.

In Animation mode, the cube will cycle through pre-programmed animations as seen here. Additional animations are still being programmed.

Sonar mode will also be a reflex-based game mode where the user will place hand over the sonar sensors to begin. A random LED will turn on in the cube and another LED will start in a corner and run along the rows and columns towards the turned-on LED. The running LED will stop as soon as the user removes his/her hand from the sensors. The objective is to stop the running LED on top of the turned-on LED.

Materials
  • 65 x Diffused RGB LEDs
  • 2 x Sonar Sensors
  • 3 x TCL5940 LED Drivers
  • 5 x P-Channel MOSFETS
  • ATMEGA328P-PU Bootloaded Microcontroller
  • 5V Power Supply or Power Circuit
  • 3-Pos Toggle Switch
  • Protoboards, Resistors, Capacitors, Solder
Gallery

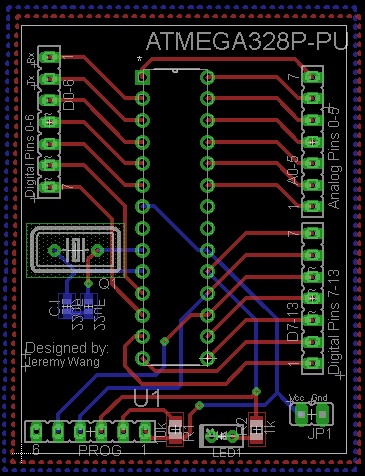
Minimalist Arduino UNO

Completion time: 2 Days Projects
Description

This small microcontroller PCB is a fully functional Arduino UNO and can be programmed just like an UNO through the ArduinoISP sketch using the Reset, CLK, MOSI, MISO lines. The total cost to make this can be less than $10 CAD and can replace an Arduino UNO in any Arduino project to save space and money.

Materials
  • 1 x ATMEGA328/P-PU Chip
  • 1 x Crystal Oscillator
  • 2 x 22uF Capacitors
  • 1 x 10k Resistor
  • 1 x 1k Resistor
  • 1 x LED
  • Female Headers
  • 5V Power Supply
Gallery

Old Wooden Bluetooth Music Player

In Progress Projects
Description

I took a part an old wooden radio and re-connected its speakers to an external audio amplifier. The amplifier currently has female audio jack that can have any MP3 music player plugged into it. It will eventually be replaced by a bluetooth module to receive audio data and controlled through the Raspberry Pi. The webcam will stream live video to the Raspberry Pi and video processing will be done through OpenCV to allow for gesture playback controls.

Materials
  • Old Radio with working speakers
  • PAM8403 Power Audio Amplifier
  • Raspberry Pi
  • Generic Webcam
  • Bluetooth Module
Gallery

SPOCK - Smart Padlock

In Progress Projects
Description

I was tired of forgetting combinations and losing keys for padlocks so I decided to prototype a biometric finger scanning smart padlock. The mechancial housing and mechanism will be 3D printed and the finger print scanner will be used to activate a servo motor to trigger the access to the lock. I plan to eventually build a softwware platform ontop of the product such that flexible access can be given to other users who register their fingerprint with the Spock.

Materials
  • Padlock
  • SparkFun Fingerprint Scanner - 5V TTL (GT-511C1R)
  • Small Servo Motor
  • 6V Battery
Gallery

Skills Summary


Software
Name Proficiency Years
MATLAB
5
C#
3
Python
5
C
3
Java
4
C++
3
SQL
2
HTML
4
CSS
2
Javascript
1
Adobe Photoshop
5
Microsoft Visual Studio
4
Eclipse
5

Programming Languages Web Design Graphic Design Software Tools

Hardware
Name Proficiency Years
Arduino Prototyping
4
Circuit Prototyping/Debugging
4
PCB Design/Assembly
2
FPGA Programming
2
Altera Quartus II
2
Cad Eagle
2
LTSpice
2
LabVIEW
1
PSIM
1
PSpice
1
SolidWorks
2
MSC ADAMS
1
AutoCAD
2

Rapid Prototyping PCB Design Circuit Simulation Modelling Software